WengYang Industriegebiet Yueqing Wenzhou 325000
Arbeitszeiten
Montag bis Freitag: 7AM - 7PM
Am Wochenende: 10AM - 5PM
WengYang Industriegebiet Yueqing Wenzhou 325000
Arbeitszeiten
Montag bis Freitag: 7AM - 7PM
Am Wochenende: 10AM - 5PM

Die Welt erlebt derzeit eine elektrische Revolution. Von der Verbreitung von Photovoltaikanlagen (PV) und Batteriespeichersystemen (BESS) bis hin zum rasanten Wachstum der Ladeinfrastruktur für Elektrofahrzeuge (EV) ist Gleichstrom (DC) keine Nischentechnologie mehr. Sie wird immer mehr zum Rückgrat einer dezentralen, erneuerbaren Energiezukunft. Dieser Wandel bringt jedoch eine kritische technische Herausforderung mit sich, die oft unterschätzt wird: die sichere Unterbrechung von Gleichstromkreisen.
Im Gegensatz zum Wechselstrom (AC), der natürlich 100 oder 120 Mal pro Sekunde (bei 50/60 Hz) durch Null Volt fließt und damit eine kurzzeitige Gelegenheit bietet, einen Lichtbogen zu löschen, ist Gleichstrom unerbittlich. Wenn Sie einen Schalter in einem stromführenden Gleichstromkreis öffnen, will der Strom nicht aufhören. Er wird versuchen, den Luftspalt zu überspringen und einen kontinuierlichen Hochtemperatur-Plasmalichtbogen zu erzeugen, der so lange anhält, bis etwas schmilzt, verbrennt oder katastrophal ausfällt. Dies macht Gleichstrom-Schaltvorgänge wesentlich gefährlicher und anspruchsvoller als ihr Wechselstrom-Pendant. Ein Wechselstrom-Schalter, der in einer Gleichstrom-Anwendung eingesetzt wird, stellt eine Brandgefahr dar, die nur darauf wartet, entdeckt zu werden.
Die Wahl des richtigen DC-Lasttrennschalter geht es nicht nur um die Anpassung von Spannung und Strom, sondern auch darum, dass das Gerät eine Verbindung sowohl unter normalen als auch unter Fehlerbedingungen sicher und zuverlässig herstellen und trennen kann. Dieser Artikel bietet einen umfassenden, fünfstufigen Leitfaden für Ingenieure, Konstrukteure und Techniker zur Auswahl des richtigen Gleichstromschalters, der Systemsicherheit, Zuverlässigkeit und die Einhaltung internationaler Normen gewährleistet.
Bevor Sie sich mit der Auswahl befassen, sollten Sie die wichtigsten Normen für diese Geräte kennen: IEC 60947-3, “Niederspannungsschaltgeräte - Teil 3: Lastschalter, Trennschalter, Lasttrennschalter und Sicherungskombinationseinheiten”.” Diese Norm legt die Leistungsanforderungen und Prüfverfahren für Geräte fest, die zum Trennen oder Schalten von Gleichstromkreisen verwendet werden.
Eines der wichtigsten Konzepte der IEC 60947-3 ist die Verwendungszweck Kategorie. Dieses Klassifizierungssystem definiert die Art der elektrischen Belastung, für die der Schalter ausgelegt ist, einschließlich der zu erwartenden Beanspruchung während des Ein- und Ausschaltvorgangs. Die Verwendung eines Schalters mit der falschen Nutzungskategorie für Ihre Anwendung kann zu einem vorzeitigen Ausfall führen oder dazu, dass er seine Funktion nicht sicher erfüllen kann. Für Gleichstromkreise sind die wichtigsten Kategorien in der nachstehenden Tabelle aufgeführt.
Tabelle 1: Erklärte DC-Nutzungskategorien
| Kategorie | Beschreibung | Typische Anwendung | Wichtige Überlegungen |
|---|---|---|---|
| DC-20 | Verbinden und Trennen von Stromkreisen unter Leerlaufbedingungen. | Reine Trennaufgaben, bei denen die Last immer zuerst von einem anderen Gerät abgeschaltet wird. | Die Vorrichtung bietet einen sicheren Luftspalt (Isolierung), hat aber kein Lasttrennvermögen. Wird auch als Isolator bezeichnet. |
| DC-21A | Schalten von ohmschen Lasten, einschließlich mäßiger Überlasten. Vorgesehen für seltenen Betrieb. | Schalten von Widerstandsheizelementen oder Beleuchtungskreisen, die nicht häufig verwendet werden. | Sie sind in der Lage, den vollen Laststrom zu unterbrechen, sind aber nicht für den ständigen, wiederholten Gebrauch ausgelegt. |
| DC-21B | Schalten von ohmschen Lasten, einschließlich mäßiger Überlasten. Vorgesehen für häufigen Betrieb. | Allzweck-Lastschaltungen in DC-Schalttafeln und Verteilern. | Gebaut für Langlebigkeit und eine höhere Anzahl mechanischer und elektrischer Funktionen als DC-21A. |
| DC-PV2 | Schalten von Photovoltaik-Stromkreisen, die möglicherweise unter Last stehen. | Isolierung von PV-Strings oder -Arrays zu Wartungszwecken. | Speziell entwickelt für die besonderen Eigenschaften von PV-Schaltkreisen, die mit nahezu konstantem Strom arbeiten und schwierige Lastabschaltbedingungen aufweisen können. |
Für die meisten modernen Anwendungen wie Solarenergie und Batteriespeicherung ist die Angabe eines Schalters, der für DC-21B oder DC-PV2ist von entscheidender Bedeutung, um sicherzustellen, dass es den betrieblichen Anforderungen des Systems gewachsen ist.
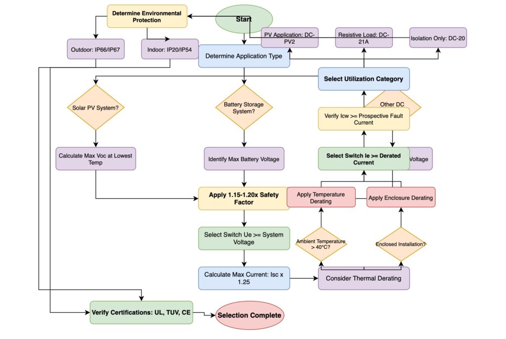
Um die Auswahl des richtigen Gleichstromschalters zu vereinfachen, folgen Sie dieser systematischen, fünfstufigen Methodik. Dieser Ansatz gewährleistet, dass alle kritischen Parameter berücksichtigt werden, was zu einer sicheren und zuverlässigen Konstruktion führt.
Eine visuelle Zusammenfassung des systematischen 5-stufigen Auswahlverfahrens.
Der erste und wichtigste Parameter ist die Systemspannung. Der ausgewählte Schalter muss eine Nennbetriebsspannung (Ue) haben, die gleich oder größer als die maximale Spannung, die es jemals erfahren wird.
Bei Batteriesystemen ist dies relativ einfach - es handelt sich um die Nennspannung der Batterie plus etwaige Ladespannungstoleranzen. Bei PV-Solarsystemen ist es jedoch komplexer. Der kritische Wert ist die Leerlaufspannung (Voc) des PV-Strings, nicht die Betriebsspannung (Vmp). Außerdem muss diese Voc um die Temperatur korrigiert werden.
Fotovoltaikmodule verhalten sich kontraintuitiv: Ihre Spannung erhöht als die Umgebungstemperatur vermindert. Eine Solaranlage, die an einem warmen Tag 800 V Gleichstrom erzeugt, kann an einem eiskalten Wintermorgen über 950 V Gleichstrom erzeugen. Wenn dieser “Kälteeffekt” nicht berücksichtigt wird, kann die Spannung die Nennwerte des Schalters überschreiten, was ein ernsthaftes Sicherheitsrisiko darstellt. Verwenden Sie immer die Temperaturkorrekturkoeffizienten, die Sie im Datenblatt des PV-Moduls finden, um die maximale Systemspannung im ungünstigsten Fall (niedrigste Temperatur) zu berechnen.
Faustformel: Wählen Sie einen Gleichstromschalter mit einer Nennspannung, die mindestens 15-20% höher ist als die berechnete maximale Systemspannung, um eine solide Sicherheitsspanne zu gewährleisten.
Der Nennbetriebsstrom (Ie) des Schalters muss größer sein als der Dauerbetriebsstrom der Last. Bei einer PV-Anlage wäre dies der Kurzschlussstrom des Strangs (Isc) multipliziert mit einem Sicherheitsfaktor (typischerweise 1,25 gemäß den NEC-Anforderungen).
Die Nennstromstärke eines Schalters entspricht jedoch fast nie seiner tatsächlichen Kapazität in einer realen Installation. Dies ist der Grund thermisches Derating wesentlich wird. Die Fähigkeit eines Schalters, Strom zu übertragen, wird durch seine Fähigkeit, Wärme abzuleiten, begrenzt. Mehrere Faktoren können diese Fähigkeit verringern:
Konsultieren Sie immer das Datenblatt des Herstellers für spezifische Derating-Kurven und wenden Sie diese sorgfältig an. Ein 100-A-Schalter ist möglicherweise nur für eine 65-A-Last geeignet, wenn alle Derating-Faktoren angewendet werden.
Ein Lasttrennschalter ist zwar kein Leistungsschalter - er ist nicht für die Unterbrechung eines hohen Kurzschlusses ausgelegt -, aber er muss den elektromechanischen Kräften und der thermischen Belastung eines Fehlers so lange standhalten können, dass die vorgeschaltete Schutzeinrichtung (z. B. eine Sicherung oder ein Leistungsschalter) auslösen kann. Dieser Wert ist der Nenn-Kurzzeitstromfestigkeit (Icw).
Der Icw-Wert wird in der Regel für eine bestimmte Dauer angegeben, meist eine Sekunde (z. B. “12kA für 1s”). Das bedeutet, dass der Schalter einen 12.000-Ampere-Fehler eine Sekunde lang strukturell überstehen kann, ohne dass die Kontakte brechen, schmelzen oder verschweißt werden, so dass der Stromkreis sicher geschlossen bleibt, bis der Fehler behoben ist. Der Icw-Wert Ihres Schalters muss höher sein als der voraussichtliche Kurzschlussstrom an seinem Einbauort im System. Dies ist ein kritischer Sicherheitsparameter, der Geräte und Personal vor den heftigen Auswirkungen eines Kurzschlusses schützt.
Der Schalter muss für seine Installationsumgebung geeignet sein. Dies wird in erster Linie durch die IP-Schutzart (Ingress Protection) oder in Nordamerika durch die NEMA-Schutzart definiert. Das IP-Bewertungssystem verwendet zwei Ziffern zur Klassifizierung des Schutzgrads gegen Feststoffe (erste Ziffer) und Flüssigkeiten (zweite Ziffer).
Tabelle 4: Übliche IP-Schutzarten und ihre Anwendungen
| IP-Bewertung | Schutz gegen Feststoffe | Schutz gegen Flüssigkeiten | Typische Anwendung |
|---|---|---|---|
| IP20 | Geschützt gegen Gegenstände >12,5 mm (z. B. Finger). | Kein Schutz. | Innerhalb einer sicheren, trockenen Schalttafel. Nicht zugänglich für ungeschultes Personal. |
| IP65 | Staubdicht. | Geschützt gegen Niederdruckwasserstrahlen aus allen Richtungen. | Allgemeiner Außeneinsatz, industrielle Waschanlagen, staubige Umgebungen. |
| IP66 | Staubdicht. | Geschützt gegen starke Wasserstrahlen aus allen Richtungen. | Solaranlagen auf Dächern, Meeresumgebungen, Gebiete, die starkem Regen ausgesetzt sind. |
| IP67 | Staubdicht. | Geschützt gegen zeitweiliges Untertauchen in Wasser (bis zu 1 m für 30 Minuten). | Orte, die überschwemmungsgefährdet sind oder vorübergehend unter Wasser stehen. |
Für Außenanwendungen, insbesondere im Solarbereich, UV-Beständigkeit ist ebenfalls obligatorisch. Herkömmliche Kunststoffe werden spröde und versagen, wenn sie im Laufe der Zeit dem Sonnenlicht ausgesetzt werden. Achten Sie auf Schalter aus UV-stabilisiertem Polycarbonat (PC) oder ähnlichen haltbaren Materialien.
Schließlich ist das Datenblatt eines Schalters nur eine Behauptung, solange es nicht von einer seriösen dritten Partei überprüft wurde. Unabhängige Zertifizierungen geben die Gewissheit, dass das Gerät getestet wurde und die behaupteten Sicherheits- und Leistungsstandards erfüllt. Zu den wichtigsten Merkmalen, auf die Sie achten sollten, gehören:
Verwenden Sie niemals nicht zertifizierte Komponenten in einem kritischen Stromversorgungssystem. Die Kosteneinsparungen sind vernachlässigbar im Vergleich zum Risiko eines katastrophalen Ausfalls, eines Brandes und einer möglichen Haftung.
DC-Schalter sind in verschiedenen Formaten erhältlich, die jeweils für unterschiedliche Installationsanforderungen geeignet sind. Die gebräuchlichsten sind Schalter für den Schalttafeleinbau, für die DIN-Schiene und vollständig geschlossene Schalter.
Bildunterschrift: Schalttafelmontierte DC-Schalter bieten eine robuste, durch die Tür gehende Schnittstelle für Bediener, die oft mit abschließbaren Griffen zur Sicherheitsisolierung (LOTO) ausgestattet sind.

Bildunterschrift: Schalter für die DIN-Schienenmontage ermöglichen eine schnelle, modulare Installation in Schaltschränken und Verteilertafeln.
Tabelle 2: Vergleich der Schalterbefestigungsarten
| Montageart | Einbauverfahren | Die wichtigsten Vorteile | Am besten geeignet für |
|---|---|---|---|
| Panel-Montage | Wird durch ein in die Tür oder Frontplatte eines Gehäuses geschnittenes Loch montiert. | Gut sichtbarer, leicht zugänglicher Bediengriff; robuste Befestigung. | Hauptschalter an Schalttafeln und Bedienplätzen. |
| DIN-Schienen-Montage | Aufgeschnappt auf eine Standard 35mm DIN-Schiene innerhalb eines Gehäuses. | Hochdichte, modulare und schnelle Installation; einfache Verkabelung in der Schalttafel. | Verteilertafeln, Verteilerkästen, Schaltschränke mit mehreren Stromkreisen. |
| Eingeschlossen | Vorinstallation durch den Hersteller in einer speziellen IP-geschützten, UV-beständigen Box. | All-in-One-Lösung, garantierter Umweltschutz; vereinfacht die Beschaffung. | Eigenständige lokale Isolatoren für Außengeräte wie Wechselstromanlagen oder PV-Anlagen. |
Was einen qualitativ hochwertigen Gleichstromschalter wirklich von einem minderwertigen unterscheidet, ist die Wissenschaft, die im Inneren des Gehäuses stattfindet. Zwei Schlüsselbereiche entscheiden über die Fähigkeit eines Schalters, eine Gleichstromlast sicher zu unterbrechen: die Kontaktmaterialien und der Lichtbogenlöschmechanismus.
Kupfer ist zwar ein ausgezeichneter Leiter, hat aber einen entscheidenden Nachteil: Es oxidiert leicht. Diese Kupferoxidschicht ist weit weniger leitfähig und kann zu heißen Stellen, erhöhtem Widerstand und schließlich zum Ausfall führen. Silber ist besser, weil sein Oxid (Silberoxid) hoch leitfähig bleibt.
Für Hochleistungs-Gleichstromschalter verwenden die Hersteller Silberlegierungen. Die Legierung von reinem Silber mit Materialien wie Nickel (AgNi) oder Zinnoxid (AgSnO2) verbessert die Beständigkeit gegen Materialerosion und Schweißen während eines Lichtbogens erheblich.

Bildunterschrift: Kontakte aus einer Silberlegierung (hier AgNi) bieten im Vergleich zu Standard-Kupferkontakten eine bessere Haltbarkeit und Widerstandsfähigkeit gegen Lichtbogenschäden.
Tabelle 3: Vergleich der Kontaktmaterialien
| Material | Leitfähigkeit | Lichtbogen- und Oxidationsbeständigkeit | Kosten | Gesamtleistung |
|---|---|---|---|---|
| Kupfer | Ausgezeichnet | Schlecht | Niedrig | Ungeeignet für zuverlässiges DC-Lasttrennverfahren. |
| Silber | Höchste | Gut | Hoch | Gut, kann aber weich und anfällig für mechanischen Verschleiß sein. |
| Silber-Legierung (AgNi, AgSnO2) | Sehr gut | Ausgezeichnet | Sehr hoch | Die optimale Wahl für Leistung und Langlebigkeit in anspruchsvollen Gleichstromanwendungen. |
Wenn sich die Kontakte öffnen, entsteht ein Lichtbogen. Die Aufgabe des Schalters ist es, diesen Lichtbogen so schnell wie möglich zu erlöschen. Hochwertige Gleichstromschalter arbeiten mit mehreren Mechanismen gleichzeitig:
Ein Schalter, der diese Merkmale - insbesondere Doppelunterbrecherkontakte und magnetische Lichtbogenschächte - kombiniert, bietet eine weitaus bessere DC-Lastschaltleistung und eine längere Lebensdauer.
1. Kann ich einen AC-Schalter für eine DC-Anwendung verwenden?
Ganz und gar nicht. Ein AC-Schalter verlässt sich auf den Nulldurchgang der AC-Wellenform, um den Lichtbogen zu löschen. Gleichstrom ist kontinuierlich, so dass ein Wechselstromschalter den Stromkreis wahrscheinlich nicht unterbrechen kann, was zu einem anhaltenden Lichtbogen, Überhitzung und einem erheblichen Brandrisiko führt.
2. Was ist der Unterschied zwischen einem “Schalter” und einem “Unterbrecher”?
Ein Trennschalter (oder Isolator) ist nur zum Öffnen eines Stromkreises unter Leerlaufbedingungen vorgesehen, um eine sichere Trennstrecke für Wartungsarbeiten zu schaffen (Kategorie DC-20). Ein Schalter ist dafür ausgelegt, den Stromkreis unter normalen Lastbedingungen zu schließen und zu unterbrechen (Kategorie DC-21). Ein “Lasttrennschalter” erfüllt die Anforderungen für beide Funktionen.
3. Warum ist das Derating für die Temperatur so wichtig?
Wärme ist der Hauptfeind elektrischer Komponenten. Die Stromstärke eines Schalters basiert auf seiner Fähigkeit, die durch diesen Strom erzeugte Wärme abzuleiten. Höhere Umgebungstemperaturen verringern diese Fähigkeit, so dass der Schalter bei gleicher Last heißer läuft, was seine Temperaturgrenzen überschreiten, die Isolierung beeinträchtigen und zu einem vorzeitigen Ausfall führen kann.
4. Was bedeutet die Angabe “PV2” in der Nutzungskategorie DC-PV2?
DC-PV2 ist eine spezielle Kategorie innerhalb der IEC-Norm, die für die Herausforderungen beim Schalten von Photovoltaikanlagen geschaffen wurde. Sie bescheinigt, dass der Schalter in der Lage ist, die einzigartigen Strom-/Spannungseigenschaften einer PV-Anlage unter Last sicher zu unterbrechen, die schwieriger zu löschen sein können als eine Standard-Widerstandslast.
5. Was passiert, wenn die Nennspannung meines Schalters zu niedrig ist?
Wenn die Systemspannung (insbesondere die Spitzen-Voc in einer kalten PV-Anlage) die Nennwerte des Schalters übersteigt, reicht der Luftspalt im Inneren möglicherweise nicht aus, um die Spannung zu isolieren. Dies kann dazu führen, dass der Lichtbogen beim Öffnen nicht erlischt oder im schlimmsten Fall der Strom innerhalb des Schalters überspringt und einen katastrophalen Ausfall verursacht.
6. Ist eine höhere IP-Einstufung immer besser?
Nicht unbedingt. Höhere IP-Schutzarten (z. B. IP67) bedeuten oft ein dichteres Gehäuse, in dem sich mehr Wärme stauen kann und das eine stärkere Wärmeabfuhr erfordert. Am besten ist es, die IP-Schutzart zu wählen, die für die jeweilige Installationsumgebung geeignet ist, ohne zu viel Technik einzusetzen. Ein Schalter der Schutzart IP65 ist für viele Außenbereiche oft ausreichend.
7. Wie wirkt sich die Höhe auf einen Gleichstromschalter aus?
In höheren Lagen (über 2000 m) ist die Luft weniger dicht. Dies hat zwei Auswirkungen: 1) Geringere Kühlkapazität, was eine Stromreduzierung erfordert. 2) Geringere Durchschlagsfestigkeit, was bedeutet, dass eine höhere Spannung eher über eine Lücke springt, was eine Spannungsreduzierung erfordert.
8. Was sind “doppelt unterbrochene” Kontakte?
Hierbei handelt es sich um eine Konstruktion, bei der ein einziger Schaltvorgang den Stromkreis an zwei verschiedenen Stellen gleichzeitig öffnet. Dadurch wird die Energie des Lichtbogens in zwei kleinere, besser zu handhabende Lichtbögen aufgeteilt, die leichter und schneller zu löschen sind und die Gleichstromschaltleistung des Schalters erheblich verbessern.
Die Auswahl des richtigen DC-Lasttrennschalters ist keine triviale Aufgabe. Es handelt sich um eine kritische technische Entscheidung, die sich direkt auf die Sicherheit, Zuverlässigkeit und Lebensdauer des gesamten Stromversorgungssystems auswirkt. Eine einfache Anpassung an die auf dem Typenschild angegebene Spannung und Stromstärke ist unzureichend und gefährlich.
Durch die Befolgung des fünfstufigen Prozesses - Bewertung der Systemspannung mit Temperaturkorrektur, Anwendung eines strengen thermischen Deratings auf den Laststrom, Überprüfung der Kurzschlussfestigkeit, Bewertung der Umweltanforderungen und Beantragung einer Zertifizierung durch Dritte - können Ingenieure und Konstrukteure von einer einfachen Komponentenauswahl zu einem robusten Systemdesign übergehen. Das Verständnis der internen Wissenschaft von Kontaktmaterialien und Lichtbogenlöschmechanismen ermöglicht es Ihnen, ein Produkt zu spezifizieren, das nicht nur konform, sondern wirklich überlegen ist.
Letztlich stellt ein methodischer Ansatz sicher, dass das gewählte Gerät seine wichtigste Funktion einwandfrei erfüllt: die sichere und zuverlässige Unterbrechung der Stromversorgung, und zwar jedes Mal.
Bildunterschrift: Ziel des Auswahlverfahrens ist es, einen Schalter im Quadranten “Optimiert und zuverlässig” zu finden, der ein Gleichgewicht zwischen Leistung, Konformität und Kosteneffizienz herstellt, ohne die Sicherheit zu beeinträchtigen.