WengYang Industrial Zone Yueqing Wenzhou 325000
Work Hours
Monday to Friday: 7AM - 7PM
Weekend: 10AM - 5PM
WengYang Industrial Zone Yueqing Wenzhou 325000
Work Hours
Monday to Friday: 7AM - 7PM
Weekend: 10AM - 5PM

It was 2:47 AM on a Tuesday. The house was silent, save for the hum of the refrigerator. Inside the walls of the master bedroom, a loose wire connection in an old outlet had been sparking intermittently for weeks. It wasn’t enough to trip the circuit breaker—the current was well within the 15-amp limit. But the heat was intense. In a split second, the insulation carbonized, and a plasma arc flashed, reaching temperatures hotter than the surface of the sun. The dry timber frame caught fire instantly. By the time the smoke alarm screamed, the wall was already engulfed.
This isn’t a movie scene. It is the terrifying reality of an electrical fire caused by an arc fault. The homeowner’s compliant, modern fuse box—equipped with standard Miniature Circuit Breakers (MCBs) and Residual Current Devices (RCDs)—did absolutely nothing to stop it. Why? Because it wasn’t designed to.

Most homeowners assume that if their electrical panel isn’t tripping, their wiring is safe. This dangerous misconception leaves millions of properties vulnerable to the most insidious type of electrical failure: the arc fault.

According to the National Fire Protection Association (NFPA) and recent 2024-2025 data, over 35,000 home firesare attributed to electrical malfunctions each year in the United States alone. These fires result in over 500 deaths, 1,400 injuries, and a staggering $1.4 billion in property damage.
An arc fault occurs when electrical current jumps the gap between two conductors. Unlike a “short circuit” where current spikes massively (triggering an MCB), an arc fault can be unstable and intermittent.
We hear it constantly from frustrated property owners after an incident: “Why didn’t my circuit breaker protect me? It was brand new!” or “My MCB worked fine for years, but my house still burned down.”
The hard truth is that standard breakers are blind to this problem. They look for overloads (too much current). Arc faults often operate at normal current levels, just with a deadly, fiery signature.
Enter the Arc Fault Detection Device (AFDD), also known as an AFCI (Arc Fault Circuit Interrupter) in North America. This is the technological leap that closes the safety gap.
While an MCB is a blunt instrument (tripping on high current), a Kuangya AFDD is a precision computer. It uses an advanced microprocessor to continuously monitor the electrical waveform of your circuit.
It analyzes the line for the unique “fingerprint” of a dangerous arc: specific jagged waveform patterns and high-frequency noise that distinguish a dangerous loose wire from the normal arcing of a vacuum cleaner motor or light switch.
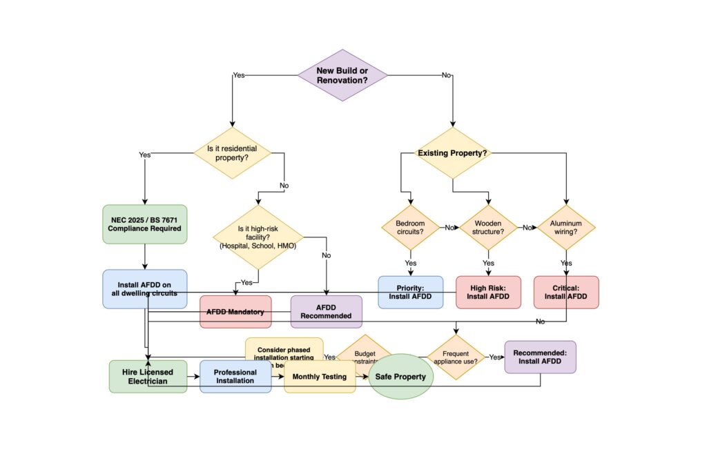
To understand why AFDDs are essential, you must see where they fit in the protection hierarchy.
Kuangya’s AFDD solutions are engineered to meet rigorous international standards, including UL 1699 and IEC 62606, ensuring you aren’t just buying a breaker—you’re buying certified fire prevention.
If safety wasn’t enough motivation, the law is catching up. Governments and safety bodies worldwide are moving from “recommending” AFDDs to mandating them.
The 2025 National Electrical Code (NEC) has expanded the requirements for Arc-Fault Circuit Interrupters (AFCIs). While initially required only for bedrooms, the code now mandates protection for almost all dwelling unit circuits, including:

The value of an AFDD isn’t theoretical. It’s proven in the field.
Scenario: A residential retrofit project in Manchester installed AFDDs on all bedroom and living area circuits (12 circuits total) in an older Victorian home.
Outcome: Within six months, the devices tripped three times. Homeowners initially suspected “nuisance tripping.”
Discovery: A professional electrician investigated and found a loose connection in a junction box buried under floorboards and a damaged heater cable that had been crushed by a wardrobe.
ROI: Total investment in AFDDs: £480. Result: Three potential fires prevented. The value of the property and lives saved is incalculable.
Scenario: To ensure the safety of hundreds of students, contractors specified Hager commercial AFDD hybrid distribution boards for a new 210-bedroom development.
Outcome: The installation achieved full compliance with the strict BS 7671 regulations for student accommodations. The system provides 24/7 active monitoring, protecting the university from liability and, more importantly, protecting students from the high risk of electrical fires caused by misused appliances.
When upgrading an electrical panel, the cost difference is the first question. Let’s break it down.
| Feature | Miniature Circuit Breaker (MCB) | Residual Current Device (RCD) | AFDD (Arc Fault Detection) |
|---|---|---|---|
| Primary Function | Protects Wires (Overload/Short) | Protects People (Shock) | Protects Property (Fire) |
| Detects Arc Faults? | NO | NO | YES |
| Prevents Fire? | Limited (only massive surges) | Limited (only earth leakage) | High (early detection) |
| Est. Unit Cost | $5 – $15 | $20 – $40 | $60 – $150 |
The ROI Reality:
An AFDD costs more than a standard breaker, but it is cheaper than your insurance deductible. The average cost to repair fire and smoke damage in a home is over $50,000. If an AFDD prevents just one incident over its 20-year lifespan, it has paid for itself 500 times over.
Ensuring your AFDD works correctly requires proper installation.
The shift toward safer electrical infrastructure is global. The Arc Fault Detection Device Market was valued at $2.3 billion in 2024 and is projected to skyrocket to $5.1 billion by 2033, growing at a CAGR of 9.2%.
Q: Can I install an AFDD myself?
A: No. Installation requires accessing the main electrical panel. For safety and code compliance, always hire a licensed electrician.
Q: Will an AFDD work with my current breakers?
A: Yes. AFDDs can be installed alongside existing protections. Many modern units are “combination” devices that include MCB (overload) and RCD (leakage) protection in one compact unit.
Q: Do AFDDs cause “nuisance tripping”?
A: Early generations had this issue, but modern Kuangya AFDDs use smart filtering to distinguish between dangerous arcs and the normal operation of brushed motors (like blenders or drills). Nuisance tripping is now extremely rare.
Q: What standards does Kuangya meet?
A: Our devices are manufactured to meet IEC 62606 and UL 1699 standards, ensuring global compliance and reliability.
Electrical fires don’t announce themselves until it’s too late. The “silent killer” in your walls could be sparking right now. Traditional circuit breakers are essential, but they are not enough. You need the third pillar of protection.
Get Compliant. Get Protected.
Upgrade your electrical panel with Kuangya AFDD solutions today. Whether you are a homeowner, a landlord, or a facility manager, we have the certified technology you need to sleep soundly at night.
👉 Contact Our Safety Experts for a Quote
👉 View Our Full Range of AFDD Products